Agonist Kas Tablosu

Agonist Kas Tablosu


Ana sayfa


agonist kas tablosu

Agonist - Wikipedia

agonist kas tablosu

Agonist vs. Antagonist: What's the Difference? - BuzzRx

agonist kas tablosu

Dr. MD. Aytül Gencer | Bunlardan herhangi biri sizde var mı? PSA ...

agonist kas tablosu

Menin in Cancer

agonist kas tablosu

Brain–body mechanisms contribute to sexual dimorphism in ...

agonist kas tablosu

Extended JAZ degron sequence for plant hormone binding in ...

agonist kas tablosu

Untitled

agonist kas tablosu

The Role of Glial Cells in Regulating Feeding Behavior: Potential ...

agonist kas tablosu

Klimik Dergisi – Klimik Journal

agonist kas tablosu

Klimik Dergisi – Klimik Journal

agonist kas tablosu

KİNEZYOLOJİYE GİRİŞ Kinezyoloji, kısaca hareket bilimi olarak ...

agonist kas tablosu

Use of DPP4 Inhibitors and GLP-1 Receptor Agonists and Risk of ...

agonist kas tablosu

Rehabilitasyon

agonist kas tablosu

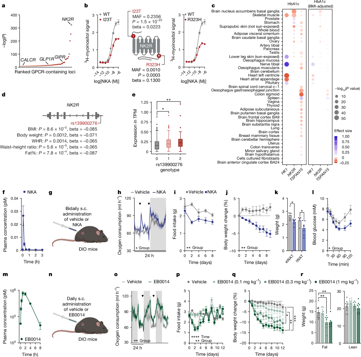
NK2R control of energy expenditure and feeding to treat metabolic ...

agonist kas tablosu

Effects of ulotaront on brain circuits of reward, working memory ...

agonist kas tablosu

Nörooftalmoloji

agonist kas tablosu

Klimik Dergisi – Klimik Journal

agonist kas tablosu

Klimik Dergisi – Klimik Journal

agonist kas tablosu

An Updated Review of the Therapeutic Management of ...

agonist kas tablosu

Prof. Dr. Alp Aydınalp / Kalp Adalesi Kasılma ve Gevşeme Mekanizmaları

agonist kas tablosu

Advancing musculoskeletal diagnosis and therapy: a ... - Frontiers

agonist kas tablosu

Frontiers | Altered expression of somatostatin signaling molecules ...

agonist kas tablosu

Tüberküloz ve Toraks - Tam Metin

agonist kas tablosu

Prof. Dr. Alp Aydınalp / Kalp Adalesi Kasılma ve Gevşeme Mekanizmaları

agonist kas tablosu

Hareket Bozuklukları

agonist kas tablosu

Kas Sistemi | AYT Biyoloji | biyolojix.com

agonist kas tablosu

Endogenous opioid receptors and the feast or famine of maladaptive ...

agonist kas tablosu

Current concepts in long COVID-19 brain fog and postural ...

agonist kas tablosu

The critical dynamics of hippocampal seizures | Nature Communications

agonist kas tablosu

Kas Sistemi | AYT Biyoloji | biyolojix.com

agonist kas tablosu

Frontiers | Deciphering the developmental trajectory of tissue ...

agonist kas tablosu

Metabolic Dysfunction, Triglyceride-Glucose Index, and Risk of ...

agonist kas tablosu

Interleukin-2 immunotherapy reveals human regulatory T cell ...

agonist kas tablosu

Nörooftalmoloji

agonist kas tablosu

Notlar 1 (1-4) – Tıp Notları

agonist kas tablosu

Exosome-based therapies for inflammatory disorders: a review of ...

agonist kas tablosu

Fatty Acid Synthase - an overview | ScienceDirect Topics

agonist kas tablosu

Adrenerjik reseptör blokerleri

agonist kas tablosu

Serebral Palsili Olgularda İşitme Bozuklukları - MEtokondri

agonist kas tablosu

Türk Nöroloji Derneği

agonist kas tablosu

Tüberküloz ve Toraks - Tam Metin

agonist kas tablosu

KAS SİSTEMİ VE KAS FİZYOLOJİSİ - ppt indir

agonist kas tablosu

Klimik Dergisi – Klimik Journal

agonist kas tablosu

KAS SİSTEMİ VE KAS FİZYOLOJİSİ - ppt indir

agonist kas tablosu

Autophagy in Tissue Repair and Regeneration

agonist kas tablosu

Notlar 2 (9-16) – Tıp Notları

agonist kas tablosu

KİNEZYOLOJİYE GİRİŞ Kinezyoloji, kısaca hareket bilimi olarak ...

agonist kas tablosu

Development of Small-Molecule STING Activators for Cancer ...

agonist kas tablosu

D2/3 Agonist during Learning Potentiates Cued Risky Choice ...

agonist kas tablosu

Publications — Greenleaf Lab @ Stanford

agonist kas tablosu

EC50 - Wikipedia

agonist kas tablosu

PDF) Prenatal Diagnosis in a Fetus with Cystic Higroma Associated ...

agonist kas tablosu

D2/3 Agonist during Learning Potentiates Cued Risky Choice ...

agonist kas tablosu

Nörooftalmoloji

agonist kas tablosu

D2/3 Agonist during Learning Potentiates Cued Risky Choice ...

agonist kas tablosu

Siyasi Liderler Mülteci Meselesine Ne Kadar Değiniyor? - Atölye BİA

agonist kas tablosu

Disruption of the kringle 1 domain of prothrombin leads to late ...

agonist kas tablosu

Şubat 2018 TUS Değerlendirmeleri - Tustime

agonist kas tablosu

Nörooftalmoloji

agonist kas tablosu

Publications — Greenleaf Lab @ Stanford

agonist kas tablosu

What is the largest muscle in the human body? Wiki - Twinkl

agonist kas tablosu

Sebuah Kajian Pustaka:

agonist kas tablosu

ÜNİTE

agonist kas tablosu

Şok (tıp) | turkcerrahi.com

agonist kas tablosu

Range Of Motion Athletics (@romathletics) • Instagram photos and ...

agonist kas tablosu

Recombinant Human TNF-alpha Protein 210-TA-005: R&D Systems

agonist kas tablosu

DENEYSEL KOROZĠV ÖZOFAJĠT MODELĠNDE TOPĠKAL MĠTOMĠSĠN-C ...

agonist kas tablosu

Prof. Dr. Alp Aydınalp / Kalp Adalesi Kasılma ve Gevşeme Mekanizmaları

agonist kas tablosu

2017 ACC/AHA/HRS Senkop Kılavuzu - Acilci.Net

agonist kas tablosu

The glymphatic system: Current understanding and modeling: iScience

agonist kas tablosu

Rehabilitasyonda izokinetik değerlendirmeler

agonist kas tablosu

Hareket Bozuklukları

agonist kas tablosu

Eksenel iskelet - Vikipedi

agonist kas tablosu

İçindekiler

agonist kas tablosu

Nörooftalmoloji

agonist kas tablosu

Deksmedetomidin ve esmololün derlenme döneminde oluşan artmış ...

agonist kas tablosu

Rehabilitasyonda izokinetik değerlendirmeler

agonist kas tablosu

ÜNİTE

agonist kas tablosu

Neostigmine - Wikipedia

agonist kas tablosu

Prof. Dr. Alp Aydınalp / Kalp Adalesi Kasılma ve Gevşeme Mekanizmaları

agonist kas tablosu

KRONİK VENÖZ YETMEZLİĞİ OLAN HASTALARDA, ALT EKSTREMİTE KAS ...

agonist kas tablosu

Adductor magnus & gluteus medius | Sports massage for the hip ...

agonist kas tablosu

LUUP: Läbimurre rasvumise ravis

agonist kas tablosu

What is the largest muscle in the human body? Wiki - Twinkl

agonist kas tablosu

Önemli ve güncel bir ilaç: 'Deksmedetomidin'. 🫀💉✍ #atropin ...

agonist kas tablosu

Use of DPP4 Inhibitors and GLP-1 Receptor Agonists and Risk of ...

agonist kas tablosu

In vitro Measurements of Tracheal Constriction Using Mice

agonist kas tablosu

Notlar 1 (1-4) – Tıp Notları

agonist kas tablosu

Prof. Dr. Zeliha KURTOĞLU MEU Tıp Fakültesi Anatomi Anabilim Dalı ...

agonist kas tablosu

Proteome Profiler Human Apoptosis Array Kit (ARY009): R&D Systems

agonist kas tablosu

Kas Sistemi | AYT Biyoloji | biyolojix.com

agonist kas tablosu

Kas Sistemi | AYT Biyoloji | biyolojix.com

agonist kas tablosu

How the COMT Gene Impacts Mental Health Treatment - Genomind

agonist kas tablosu

Tüberküloz ve Toraks - Tam Metin

agonist kas tablosu

In vitro Measurements of Tracheal Constriction Using Mice

agonist kas tablosu

Psoas major muscle - Wikipedia

agonist kas tablosu

PTPN2 copper-sensing relays copper level fluctuations into EGFR ...

agonist kas tablosu

DAHILI ACILLER

agonist kas tablosu

PharmSci 360 - American Association of Pharmaceutical Scientists

agonist kas tablosu

Kas Sistemi | AYT Biyoloji | biyolojix.com