Elma Tableti Png

Elma Tableti Png


Ana sayfa


elma tableti png

Amazon.com : Greek Mastic Chewing Gum Elma Sugar Free (6pcs X 10 Tablets) : Grocery & Gourmet Food

elma tableti png

Amazon.com : Elma Classic Chios Mastic Gum 12x10 Pieces / 12x14gr - From 100% Fresh Original Xios (Masticha or Mastixa) : Grocery & Gourmet Food

elma tableti png

Ipad Pro13, Ipad Profesyoneli, Elma, Ipad PNG Resim Şeffaf Küçük ve Ücretsiz İndirebileceğiniz PSD çizimi

elma tableti png

Medical

elma tableti png

Amazon.com : Mastic Gum (Elma) with Rose CASE 20x10 Pieces - Chios Mastiha : Chewing Gum : Grocery & Gourmet Food

elma tableti png

Amazon.com : Chios Elma Mastic Gum Spearmint Flavor 3x10 Pieces / 3x14gr - From 100% Fresh Original Xios (Masticha or Mastixa) : Grocery & Gourmet Food

elma tableti png

Elma - Apps on Google Play

elma tableti png

Amazon.com : Elma Dental Chios Mastic Gum 12x10 Pieces / 12x14gr - From 100% Fresh Original Xios (Masticha or Mastixa) : Grocery & Gourmet Food

elma tableti png

Telmisartan And Amlodipine Telma AM Tablets, 80 + 5 mg

elma tableti png

Elma PNG and Elma Transparent Clipart Free Download. - CleanPNG / KissPNG

elma tableti png

Elma PNG Images, Elma Clipart Free Download

elma tableti png

Elma/Gallery | Kobayashi-san Chi no Maid Dragon Wiki | Fandom

elma tableti png

Medical

elma tableti png

IPad 10.2-inch (9th generation) - Apple

elma tableti png

Elma PNG Images, Elma Clipart Free Download

elma tableti png

Elma/Gallery | Kobayashi-san Chi no Maid Dragon Wiki | Fandom

elma tableti png

Elma PNG Images, Elma Clipart Free Download

elma tableti png

Anime 3D Motion Stickers for Car, Laptop, Tablet & Much More – StickerfyNZ

elma tableti png

Elma PNG Images, Elma Clipart Free Download

elma tableti png

Elma transparent background PNG cliparts free download | HiClipart

elma tableti png

Elma Parcel Data - Regrid

elma tableti png

Elma Parcel Data - Regrid

elma tableti png

Apple logo PNG transparent image download, size: 803x985px

elma tableti png

Apple Pencil - Apple

elma tableti png

ELMA365 for mobile devices

elma tableti png

Roasted Cheetos Snacks Onda Requeijão Elma Chips 122 Gr. – Brasil Eu Quero!

elma tableti png

Poor Lora : r/Xenoblade_Chronicles

elma tableti png

100 Xenoblade Characters in 100 Days! Day 41: Cross. "..." What is your opinion of Cross? What is your favorite moment from Cross in XCX? : r/Xenoblade_Chronicles

elma tableti png

A Walk Through History – Justin Lamb (Sponsored by Companion Animal Hospital) | Marshall County Daily.com

elma tableti png

PNG ICT Community | #PNGICTCLUSTER - FINALLY WE ARE LAUNCHING | Facebook

elma tableti png

Shrine map and locations for Zelda: Tears of the Kingdom - Polygon

elma tableti png

Telemedico gets $6.6M to grow the reach of its digital health SaaS | TechCrunch

elma tableti png

OGPay Business - Apps on Google Play

elma tableti png

Full cleaning process, thoughts ? - Cleaning / De-Greasing Techniques - including cleaning products - Watch Repair Talk

elma tableti png

Line laser Elma X360-2 (with battery) - PS Auction - We value the future - Largest in net auctions

elma tableti png

Elma/Gallery | Kobayashi-san Chi no Maid Dragon Wiki | Fandom

elma tableti png

3 」∠)_ — Elma & Amy

elma tableti png

Elma PNG Images, Elma Clipart Free Download

elma tableti png

Amazon.com : Dogadan Herbal Mint Tea - 2 Pack : Grocery & Gourmet Food

elma tableti png

Owner Statement | Holtzman Real Estate Services Hinesville GA

elma tableti png

Elma transparent background PNG cliparts free download | HiClipart

elma tableti png

Molecules | Free Full-Text | Optimization and Characterization of Sodium Alginate Beads Providing Extended Release for Antidiabetic Drugs

elma tableti png

Shrine map and locations for Zelda: Tears of the Kingdom - Polygon

elma tableti png

Elma transparent background PNG cliparts free download | HiClipart

elma tableti png

Elastomania takes the stand, NDC 2018

elma tableti png

Initiative - LAUNCH

elma tableti png

Amazon.com : Chios Elma Mastic Gum Lemon Flavor 3x10 Pieces / 3x14gr - From 100% Fresh Original Xios (Masticha or Mastixa) : Grocery & Gourmet Food

elma tableti png

Elma transparent background PNG cliparts free download | HiClipart

elma tableti png

Elma PNG and Elma Transparent Clipart Free Download. - CleanPNG / KissPNG

elma tableti png

Elma transparent background PNG cliparts free download | HiClipart

elma tableti png

Elma Public Library- Elma, Iowa | Elma IA

elma tableti png

Yeşil elma dizüstü sticker - TenStickers

elma tableti png

Elma transparent background PNG cliparts free download | HiClipart

elma tableti png

Mini Dora Episode 10/Gallery | Kobayashi-san Chi no Maid Dragon Wiki | Fandom

elma tableti png

Elma transparent background PNG cliparts free download | HiClipart

elma tableti png

Tablet computer unmanned data link | Military Aerospace

elma tableti png

ELMA Greek Natural Mastic Gum, Sugar Free, 6 Flavors, Pack Of 2, Free Shipping | eBay

elma tableti png

Elma Resimleri PNG and Elma Resimleri Transparent Clipart Free Download. - CleanPNG / KissPNG

elma tableti png

Elma png images | PNGWing

elma tableti png

Elma PNG and Elma Transparent Clipart Free Download. - CleanPNG / KissPNG

elma tableti png

Elma png images | PNGWing

elma tableti png

Elma PNG Images, Elma Clipart Free Download

elma tableti png

Sci. Pharm. | Free Full-Text | Development of Methods of Quality Control of the Tablets «Ramipril»

elma tableti png

Elma Resimleri PNG and Elma Resimleri Transparent Clipart Free Download. - CleanPNG / KissPNG

elma tableti png

Proffessional looking website for your business | Upwork

elma tableti png

ELMA365 Mobile App

elma tableti png

Elma transparent background PNG cliparts free download | HiClipart

elma tableti png

Custom Beverage Displays That Sell! - The Fixture Zone

elma tableti png

An analytical workflow for dynamic characterization and quantification of metal-bearing nanomaterials in biological matrices | Nature Protocols

elma tableti png

Hardline Form 2.3 Kombinasyonu - L-Karnitin Thermo Yeşil Elma 1000 ml + Vitamin Mineral 120 Tablet + Burner 120 Tablet Fiyatları - Fit1001

elma tableti png

ElmaTear | James Heal

elma tableti png

Elma PNG and Elma Transparent Clipart Free Download. - CleanPNG / KissPNG

elma tableti png

Twiggeryy · player info | osu!

elma tableti png

APO Group - Africa Newsroom / Press release | Russian Energy Week (REW) 2023 will focus on restructuring the global oil market in terms of trade and logistics

elma tableti png

MBA Recommendation Letter - Sign Templates | Jotform

elma tableti png

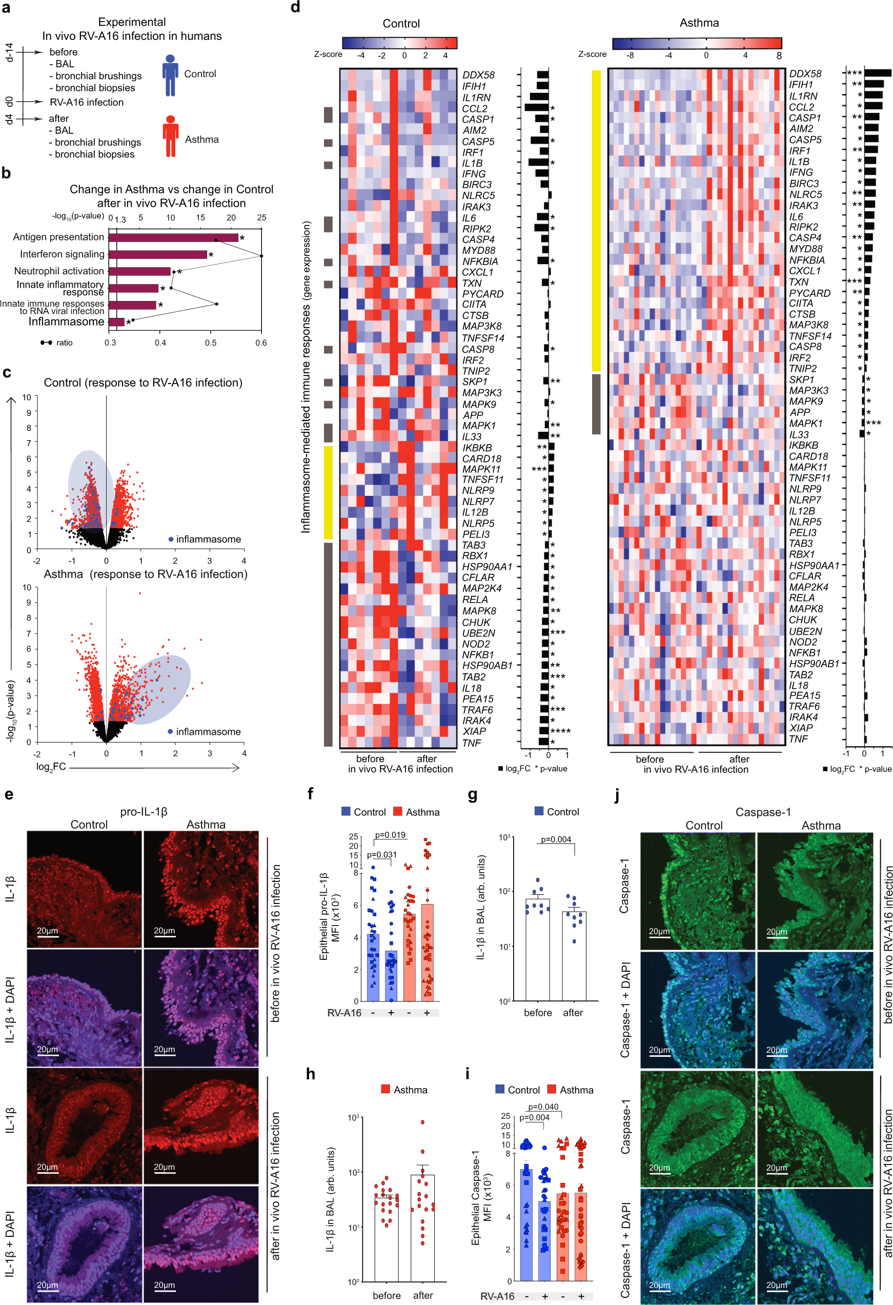
Rhinovirus-induced epithelial RIG-I inflammasome suppresses antiviral immunity and promotes inflammation in asthma and COVID-19 | Nature Communications

elma tableti png

Foods | Free Full-Text | Effects of Amylopectins from Five Different Sources on Disulfide Bond Formation in Alkali-Soluble Glutenin

elma tableti png

Horsent | All In One Touchscreen Computer Manufacturers and Suppliers, Factory OEM Quotes

elma tableti png

Female children want to hug one another by L-Dawg211 on DeviantArt

elma tableti png

Diatrue CS2 PRO with AI Technology – SEP Tools

elma tableti png

Chewing gum - Mastic product - Greek Superfood - Mastiha Elma

elma tableti png

Full cleaning process, thoughts ? - Cleaning / De-Greasing Techniques - including cleaning products - Watch Repair Talk

elma tableti png

Comparative pharmacokinetics of osmotic-controlled and immediate-release Eperisone tablet formulation in healthy human subjects using a sensitive plasma LC-ESI-MS/MS method | Scientific Reports

elma tableti png

Elma Mujic | Dribbble

elma tableti png

Bladder Health Cranberry | Bacon Flavor | Pet Honesty

elma tableti png

Letter of Recommendation for Graduate School - Sign Templates | Jotform

elma tableti png

Inventions | Free Full-Text | Quantification of Statins in Pharmaceutical Products Using Screen-Printed Sensors Based of Multi-Walled Carbon Nanotubes and Gold Nanoparticles

elma tableti png

Flow chart describing the process of article selection for review. | Download Scientific Diagram

elma tableti png

Teach Away

elma tableti png

Ai-chan (getsuyoubi no tawawa) drawn by himura_kiseki | Danbooru

elma tableti png

Elma transparent background PNG cliparts free download | HiClipart

elma tableti png

Five Digital Media Platforms That Will Grow Your Business